Una raccolta delle Mappe concettuali che ho preparato e studiato per la preparazione all’esame

… una vera fatica vi assicuro!!


INFORMATICA

Crittografia 134
« di 36 »


DIRITTO

Unione Europea - Le leggi
« di 57 »


SCIENZA DELLE FINANZE

Certezza e semplicità della imposizione 247 254 4
« di 53 »


ITALIANO

Dannunzio 345
« di 49 »


STORIA

La grande crisi154
« di 25 »


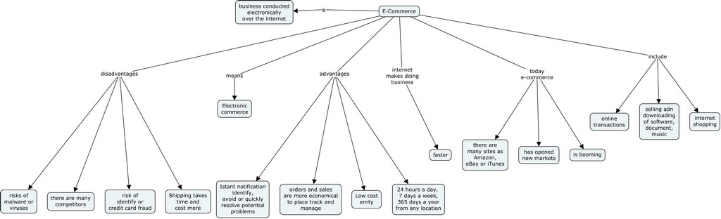
INGLESE

E Commerce
« di 24 »