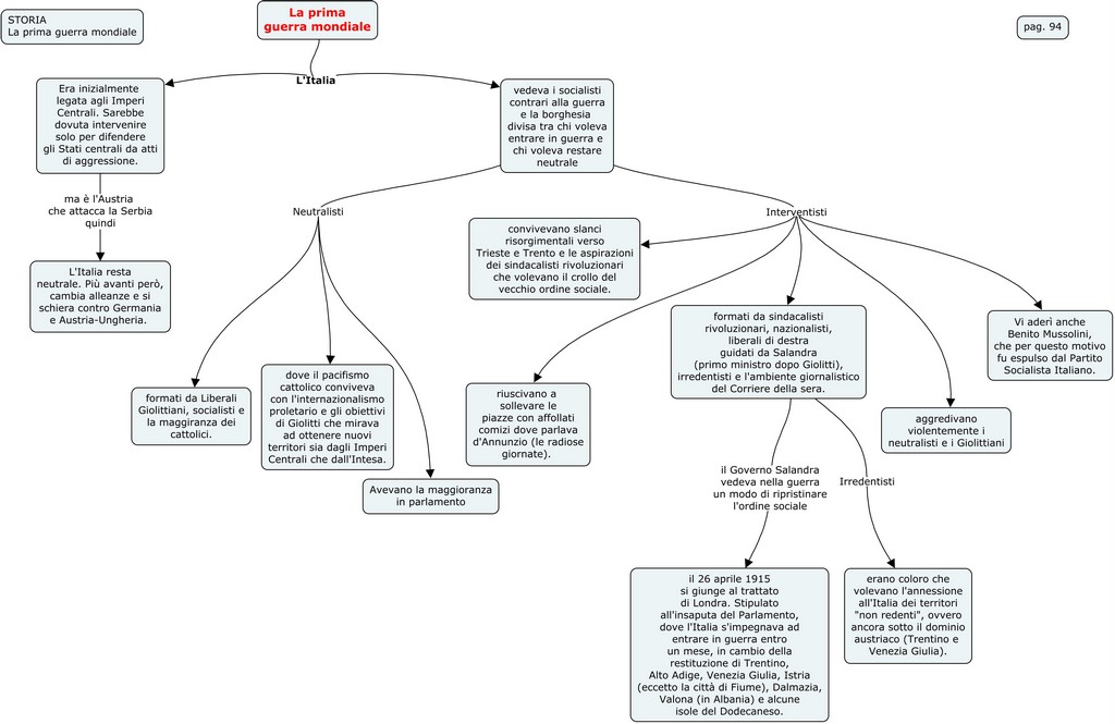
Una raccolta delle Mappe concettuali che ho preparato e studiato per la preparazione all’esame … una vera fatica vi assicuro!! INFORMATICA Crittografia 135 « ‹ di 36 › » DIRITTO Crisi dello stato liberale « ‹ di 57 › » SCIENZA DELLE FINANZE Certezza e semplicità della imposizione 247 254 4 « ‹ di 53 › » ITALIANO Dannunzio 344 « ‹ di 49 › » STORIA La prima guerra mondiale 94 « ‹ di 25 › » INGLESE Bank of England « ‹ di 24 › » Post Views: 48.244