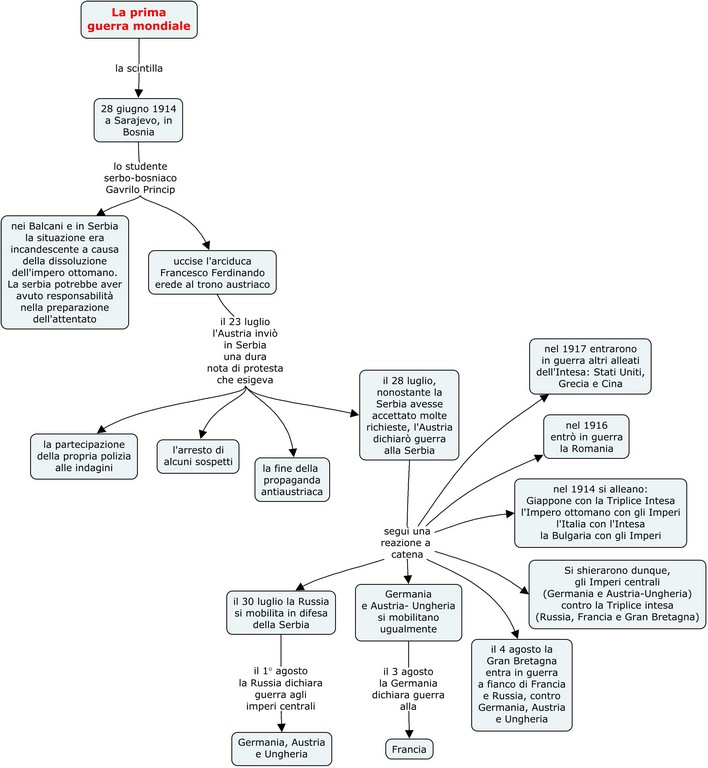
Una raccolta delle Mappe concettuali che ho preparato e studiato per la preparazione all’esame … una vera fatica vi assicuro!! INFORMATICA Crittografia 134 « ‹ di 36 › » DIRITTO Unione Europea - Le leggi « ‹ di 57 › » SCIENZA DELLE FINANZE Certezza e semplicità della imposizione 247 254 4 « ‹ di 53 › » ITALIANO Dannunzio 345 « ‹ di 49 › » STORIA La prima guerra mondiale4 « ‹ di 25 › » INGLESE Central Bank « ‹ di 24 › » Post Views: 48.244