Una raccolta delle Mappe concettuali che ho preparato e studiato per la preparazione all’esame

… una vera fatica vi assicuro!!


INFORMATICA

Crittografia 134
« di 36 »


DIRITTO

Crisi dello stato liberale
« di 57 »


SCIENZA DELLE FINANZE

Certezza e semplicità della imposizione 247 254 4
« di 53 »


ITALIANO

Dannunzio 345
« di 49 »


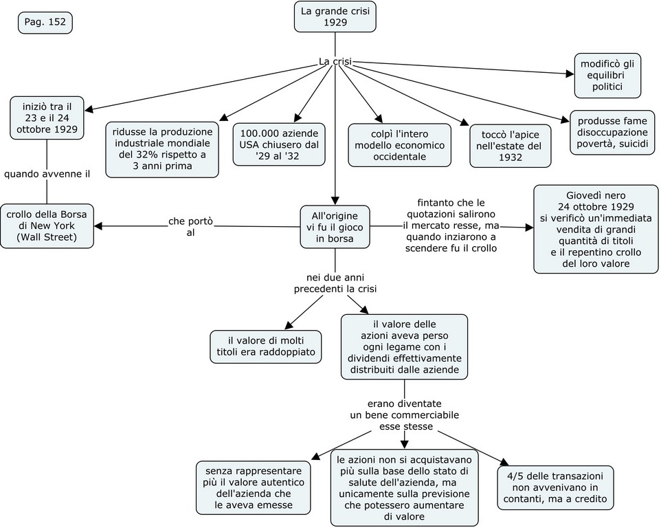
STORIA

La grande crisi
« di 25 »


INGLESE

Bank of England
« di 24 »